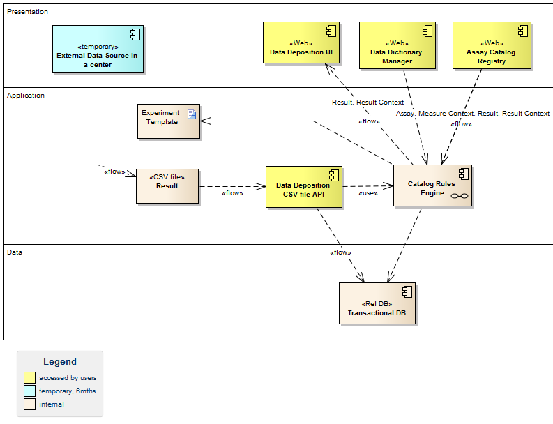
MLBD data upload : Component diagram
Created:
5/16/2012 9:46:44 AM
Modified:
5/17/2012 5:43:01 PM
Project:
Author:
Simon
Version:
1.0
Advanced:
ID:
{A49FC886-13AC-4adf-B151-3BB63D601040}