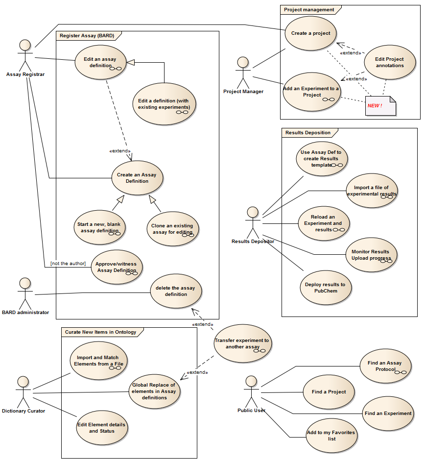
CAP Use cases : Use Case diagram
Created:
10/5/2012 5:32:35 PM
Modified:
11/12/2012 5:41:01 PM
Project:
Author:
Simon
Version:
1.0
Advanced:
ID:
{79FE6C2B-3DFE-40df-87C5-5F186ED8E15C}