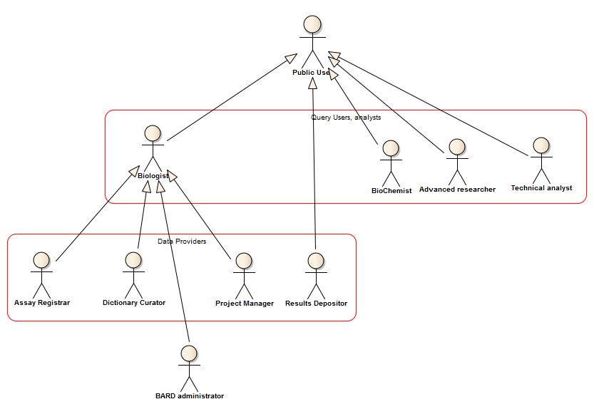
Actors : Use Case diagram
Created:
11/19/2005 12:00:00 AM
Modified:
10/18/2012 12:49:42 PM
Project:
Author:
Simon
Version:
1.0
Advanced:
ID:
{C6F41431-6454-4a4a-87F9-55DF4D2798F5}